010 - 88125588

北京航天常兴科技发展股份有限公司
地址:北京市大兴区金星路 30 号
邮编:102600
邮箱:htcx@htcxcloud.com
电话:010-88125588
010-88121515
010-69297973
传真:010-88125588 转 833
电气安全服务专线:400-968-0119
防火门监控系统
第一节 防火门监控系统简介
防火门监控系统是面向民用及公用建筑领域的新一代智能化系统,集防火门状态监控与执行机构一体化,系统具有高智能、多功能、高可靠性、适应性广等特点。广泛应用于商业、医院、学校、宾馆、住宅、剧院、展览馆、交通枢纽站、办公楼等各种场合。
防火门是建筑内防火分区、防火间隔的重要组成部分。可有效阻止延期扩散、火势蔓延,可将大火情控制在预定范围内,同时又是人员安全疏散、消防员扑救火灾的必经关口。
防火门的启闭在人员疏散中起到至关重要的作用。火灾时,收到防火门监控器的动作命令后对各执行机构进行调整,满足人员逃生、防火、防烟、现场消防指挥要求。因此,疏散通道途径的防火门状态信息,必须反馈至消防控制室或有人值守场所内的防火门监控器,使之处于联动受控状态。
第二节 防火门监控系统组成及系统主要功能
防火门监控系统由防火门监控器FJ-500、防火门监控器分机FJ-500F、电动闭门器FB-100/65/85/100/120/150、分体式常开防火门监控模块FM-300/NO-FT、分体式常闭防火门监控模块FM-300/NC-FT、一体式常闭防火门监控模块FM-300/NC-YT及门磁开关组成。
满足: GB50016-2014《建筑设计防火规范》
GB50116-2013《火灾自动报警系统设计规范》
GB25506-2010《消防控制室通用技术要求》
GB29364-2012《防火门监控器》
.jpg)
系统构成
■实时控制功能
1 系统可与消防报警主机联动,集中控制其各终端设备,即:电动闭门器、防火门门磁开关的工作状态,并可设置自动或手动状态
2 系统可分区单点控制各个电动闭门器、防火门门磁开关工作状态
1 防火门监控器集中显示监测疏散通道(常开、常闭)防火门的开启、关闭及故障状态
2 监测其各终端设备即电动闭门器、防火门门磁开关工作状态,实时显示终端开路、短路等故障信号
1 PC机平台系统通过图形的方式来显示疏散门的状态信息,显示比较直观。还可以通过电子地图来显示通道的开闭状态,方便消防指挥及疏导调度
2 嵌入式平台通过图表和字符的方式来显示疏散门的状态信息,以方便查询
第三节 防火门监控器
.jpg)
FJ-500防火门监控器
.jpg)
第四节 防火门监控分机
.jpg)
FJ-500F防火门监控器分机
.jpg)
第五节 分体式常开防火门监控模块及电动闭门器
.jpg)
.jpg)
第六节 分体式常闭防火门监控模块及门磁开关
.jpg)
FM-300/NC-FT分体式常闭防火门监控模块及门磁开关
.jpg)
.jpg)
第七节 一体式常闭防火门监控模块及门磁开关
.jpg)
FM-300/NC-YT一体式常闭防火门监控模块及门磁开关
.jpg)
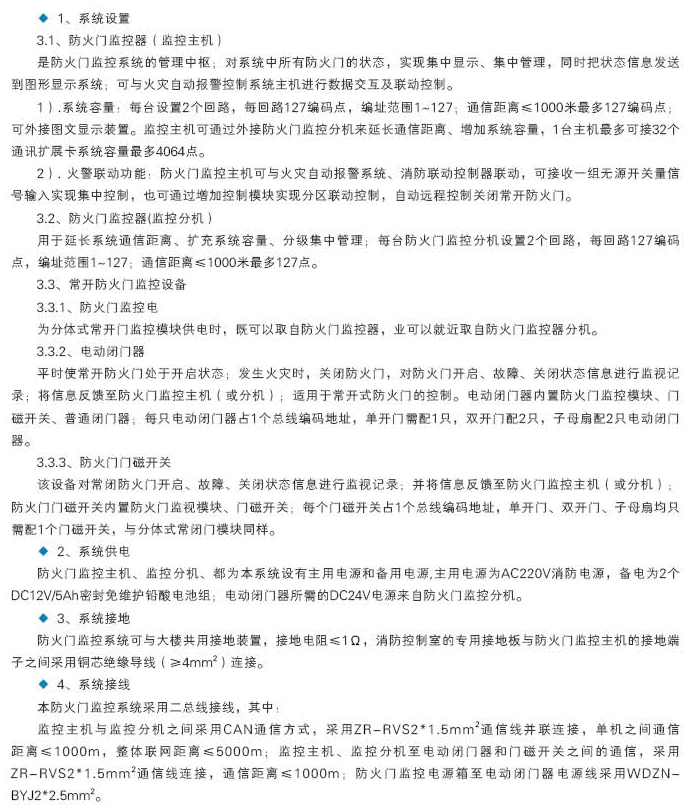
第八节 防火门监控系统设计说明
.jpg)
第九节 防火门监控系统选型表
.jpg)
第十节 防火门监控系统布线图
.jpg)
微信
抖音